像素三国单机版是一款融合了像素风格与三国元素的休闲回合制策略游戏。游戏采用放置挂机为核心玩法,玩家将扮演一名穿越到三国时期的人物,开局先为自己打造个性化的外观,游戏中的战斗系统十分丰富,有上百种机制不同的技能,有些技能的组合甚至能达到一加一大于二的效果,玩家不仅可以挂机自动战斗,也可以手动操作并选定目标,通过策略战胜强敌,避免了无脑挂机提升属性的数值玩法过于无聊。
像素三国单机版中有许多像素风格的三国名将,除了回合制战斗,游戏内也有包括装备,法宝等等丰富的养成系统,玩家可以培养武将获得更强的实力,同时游戏内也有比武场,玩家在这里可以和朋友进行切磋。
1、画面虽然采用了像素风格,但是设计精致,给人一种有趣和独特的感觉。
2、玩法自由度较高,可以根据自己的喜好和策略进行游戏,增加了游戏的可玩性。
3、提供了丰富的玩法模式,包括战役、竞技场和boss战等,可以满足不同类型玩家的需求。
4、金额设计较为合理,玩家可以通过游戏内任务和活动获取资源,而不需要花费过多的真实货币。
1、游戏采用了全新的像素风格进行制作,每个角色都将以非常有趣的像素风进行呈现。
2、游戏中关卡数量是非常多的,玩家们需要合理的搭配自己的武将阵容进行战斗。
3、大量经典的三国武将将在游戏中登场,玩家们能够自由选择想要的角色。
1、武将
目前开放了10位武将,加上主角自己一共是11个,除了吕布只能在通天塔内获得,其他都可以在宝箱中获取。每个武将都有各自的特色,会自带5个初始的技能。
属性:界面一目了然,是武将的基础数据,这里的伤害是物理伤害,法伤是魔法伤害,法防是魔法防御,防御是物理防御,速度是回合对战中先后手顺序,自然是越高的越快了。
资质:武将的资质都各不相同,不同的初始资质表示武将的位置有区别。
技能:根据能不能释放分为主动技能和被动技能,武将初始都带有5个技能。
主动技能有输出的,也有挂buff、回血的,其中输出类的技能类型分为物理技能和法术技能。
被动技能也是五花八门,部分技能有普通和高级的区分,除了武将固定的一些被动,在升星后会解锁剩下5个被动技能槽,注意是被动。
暴击分为物理暴击和法术暴击,物理技能可以触发物理暴击,法术技能触发法术暴击。
进击:物理技能触发,触发后会进行一次普通攻击。
连击:普通攻击后再次执行一次普通攻击,可以套娃。物理系最爱。
法连:使用法术技能后再一次释放该法术技能。
格挡率:抵消一次普攻伤害或者一段物理技能伤害(独立概率)。
法术闪避率:抵消一段法术技能伤害(独立概率)。
同一个被动技能的效果不能叠加!!!
2、布阵
没什么好说的,最多可以上五个人,主角必须上阵,我是主角!主角!!!
3、阵法
一种增加属性的东西。初看很懵逼,再看更懵逼。
先看左上角的阵图切换,目前有五种阵图,具体效果各不相同,游戏内都有说明。

右边一个5X5的方格就是阵图本图了,看起来很懵逼,别急,我们点进左下的宝石购买,可以消费了
宝石分5个等级,别慌,先把兑换码用完,把赠送的宝石碎片花完(这里逼死强迫症患者),然后我们点进合成界面,你会发现,这不俄罗斯方块嘛,一级宝石,话不多说,直接开始合成,可以发现一级宝石由5个色块构成,合成后的二级宝石由4个色块构成,那么最高级的五级宝石是几个色块呢?
一直合成到不能合成后,我们可以进行镶嵌了,拖动进阵图就完成了,是不是很简单?色块的数量对应了阵图基础属性的加成。
第五个属性的数量,指的是阵图里宝石的数量,自然塞满25个五级宝石可以获得最大收益了。
第六个属性的满,指的是阵图是否被色块填满,如果填满了就会获得加成。

宝石购买有个小技巧,不要直接买五级宝石,而是去买四级宝石先填满阵图,后面再去合成五级宝石。萌新刚开局一定先填满阵图,这个阵图给的属性是很高的。
4、法宝
法宝的解锁和碎片也是通过箱子获取的。佩戴法宝后可以获得对应法宝带来的属性,个人钟爱加连击和暴击的法宝。
法宝的总加成,最新的更新已经实装了,让你更肉输出更高

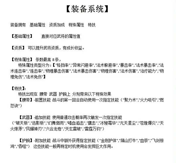
5、装备
万恶之源,靠近就会不幸。

装备的强化是随意的,强化消耗金币,强化等级不超过人物等级(主页面左上角那个)。装备的强化可以随意撤回,所以强化是随意的(复读)。
洗练:吃钻石大户,可以提升装备的属性,为装备带来特殊属性和技能,最高品质为逆天。
其中武器、腰带、护腕可以洗出特技,具体可以参考图片:

我重复一下,别上头,没有洗练的装备依然可以愉悦的过图,沉迷于洗练只会让你一贫如洗!
洗练最好在完全熟悉游戏后进行!!!
6、将魂
过完新手引导的你还记得它的位置吗?

将魂使用海量金币进行升级,可以提供高额的属性加成,每十级将魂提供的属性会增加一大截,对应的金币消耗也会增加一大截。
目前上限为300级。
7、副本
每日副本有金币副本和钻石副本,内容都是在15个回合内打一个木桩,每日可以挑战4次,可以扫荡。
金币副本每次最高1000W金币,钻石副本每次最高3000钻石。
物理系在每日副本里很舒服,我个人用带撕裂被动的主角,黄忠,吕布,鲍三娘,赵云,轻松拿捏最高奖励。
通天塔:俗称爬塔,吕布唯一指定获取地点。
一周目有20层,10周目前每层奖励2000钻石(我们要发财啦!)10周目后每层奖励3000钻石
每战胜一层可以增加1%的放置奖励,尽量先100%,再200%,增加钻石产出。
放置奖励最高攒480分钟,现在金币奖励提升,经验奖励巨幅提升
8、活动中心
每日活跃奖励。
游戏在熟悉后可以提升的飞快,因为物资大多都来源于宝箱,而宝箱大多通过闯关获得,现在又可以跳关,所以资源获取真的很快很快。
所以不用羡慕老玩家的进度,随随便便都能超他。