《像素三国》是一款以三国题材为背景的像素风格策略手游,玩家可以在游戏中体验到精彩的策略战斗和角色培养,在这里你将扮演一名军事统帅,招募名将,制定部署并指挥战斗,征战沙场,争夺霸权,游戏融合了像素化的画面风格,呈现出独特的视觉效果,深受喜爱像素游戏和三国题材的玩家喜爱,快来挑战你的战略智慧,打造属于自己的三国传奇吧!
像素三国阵法介绍
一种增加属性的东西。初看很懵逼,再看更懵逼。
先看左上角的阵图切换,目前有五种阵图,具体效果各不相同,游戏内都有说明。

右边一个5X5的方格就是阵图本图了,看起来很懵逼,别急,我们点进左下的宝石购买,可以消费了[嗒啦啦4_好耶]
宝石可以通过宝石碎片和钻石进行购买,宝石有四种颜色(色盲也能分辨出来)。宝石碎片如何获得?欢迎加群881490232领取属于你的兑换码!
宝石分5个等级,别慌,先把兑换码用完,把赠送的宝石碎片花完(这里逼死强迫症患者),然后我们点进合成界面,你会发现,这不俄罗斯方块嘛,一级宝石,话不多说,直接开始合成,可以发现一级宝石由5个色块构成,合成后的二级宝石由4个色块构成,那么最高级的五级宝石是几个色块呢?
一直合成到不能合成后,我们可以进行镶嵌了,拖动进阵图就完成了,是不是很简单?色块的数量对应了阵图基础属性的加成。
第五个属性的数量,指的是阵图里宝石的数量,自然塞满25个五级宝石可以获得最大收益了。
第六个属性的满,指的是阵图是否被色块填满,如果填满了就会获得加成。

阵法特殊属性
宝石购买有个小技巧,不要直接买五级宝石,而是去买四级宝石先填满阵图,后面再去合成五级宝石。萌新刚开局一定先填满阵图,这个阵图给的属性是很高的。
万恶之源,靠近就会不幸。
装备的强化是随意的,强化消耗金币,强化等级不超过人物等级(主页面左上角那个)。装备的强化可以随意撤回,强化是随意的(复读)。

洗练:吃钻石大户,可以提升装备的属性,为装备带来特殊属性和技能,最高品质为逆天。
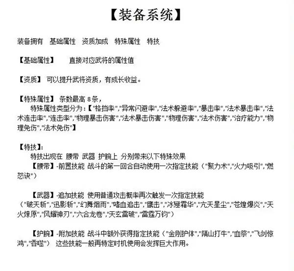
其中武器、腰带、护腕可以洗出特技,具体可以参考图片:

我重复一下,别上头,没有洗练的装备依然可以愉悦的过图,沉迷于洗练只会让你一贫如洗!
洗练最好在完全熟悉游戏后进行!!!
放置挂机的休闲游戏战斗系统不肝不氪也能轻松变强。
装备锻造系统然让你自由的强化升级你的专属装备。
尽量的收集更多的三国武将来增加你的实力。
经典复古的像素风美术画面给你不一样体验。
游戏中如何培养和提升武将的能力?
玩家可以通过完成任务、参加战斗、收集资源等方式获取经验和道具,用来提升武将的属性和技能。还可以通过装备武将合适的装备,提升他们的战斗力。
游戏中有多少种类别的武将可供选择?
《像素三国》中包含了各个阵营的历史名将,如曹操、刘备、孙权等,每位武将都拥有自己独特的特点和技能,玩家可以根据自己的喜好和战术选择合适的武将进行战斗。
是否可以与其他玩家进行联机对战?
《像素三国》支持在线对战功能,玩家可以与全球的玩家展开PVP比拼,测试自己的策略和战术能力,在激烈的战斗中获得胜利。
1、游戏中有很多种类的武器,可以带领你的部队战斗,抢夺其他玩家的资源
2、游戏画面精美细腻,炫酷的战斗场面,体验最精致的三国塔防对战
3、无尽的战争场面,每天都是战火纷飞
4、可以在这个世界上展开冒险,并改变整个三国的格局和趋势并最终实现平复战争的体验
5、以经典三国时代为背景.东吴时期人物为主角打造的策略战斗RPG游戏,会带领玩家感受最真实的那个时代的感受
最新版本:v1.72 更新时间:2025-10-18
首发庆典+首发大型活动